top of page

TuckerLab @


April 2026: Welcome Genyu!
We'd like to welcome Genyu Wang, PhD to the lab as a newly minted research scientist here in the Tucker Lab at SUNY Upstate. A widely crosstrained scientist from her work both in China and here in the US, Genyu's aim here in the lab will be to serve the role of bridge between computational and laboratory roles. Her first roles will be using her experience with stem cell derived cardiomyocytes in order to understand the mechanisms of atrial fibrillation risk genes using cell b


March 2026: Congrats to Bob for promotion to Research Assistant Professor!
Robert Gardner PhD, previously research scientist in the Tucker Lab, has been promoted to Research Assistant Professor in the Pharmacology Department here at SUNY Upstate. While he will continue in his lead role for computational analyses in the lab, this also affords Bob the ability to apply for faculty level funding for projects which may be adjacent to the traditional mission of our lab. Be on the lookout for pubs and grants merging neuroscience and cardiology soon. Congra


January 2026, Circulation Research: Compendium - Molecular Phenotyping at Single-Cell Resolution for Cardiovascular Disease
Organized by Nate and Eric Gamazon from Vanderbilt University Medical Center, this compendium in Circulation Research highlights single cell research in cardiovascular system. While each contribution, including that from Bob, Nate, and collaborator Kaushik Amancherla (VUMC) https://doi.org/10.1161/CIRCRESAHA.125.326002 , shares a retrospective review of past work, each is also forward looking: Where does single cell research go from here? Read more in https://doi.org/10.1161/


January 2026: Congrats on acceptance to UB Pharmacy School for Anna!
Anna Zamperetti, undergraduate student at Lemoyne University, and long time team member of the Tucker lab (summer fellowship, in semester research, paid summer employment), will be attending the University of Buffalo next fall to begin her PharmD program. Biggest congrats to Anna, and thanks for all the hard work and dedication in the lab over the years. Few publications with your name on them yet to come!


January 2026: Congrats to Levi for acceptance to SUNY Upstate MD program
Levi Legler, MS, Research Scientist in the Tucker Lab, has been accepted to the MD program here at SUNY Upstate. This acceptance is the fruit of much hard work and perseverance, and we have no doubt that Levi will be just the type of physician that the world needs more of. Alas, we'll say goodbye to Levi in an appropriate fashion early this summer (after he finishes a project or two...), but for now, we offer our hearty congratulations!


December 2025, Circulation Research: Cardiomyocyte GC1 Mediates Estrogenic Angiogenesis in Right Heart Remodeling
Continuing our long-standing productive collaboration with Emily Tsai's group at Columbia, this publication identifying a unique mechanism for female specific adaptation to right ventricular remodeling. While cardiology has traditionally spent the vast majority of focus and effort on the left ventricle, which controls systemic circulation, right ventricular function is a critical predictor of heart failure, especially that with preserved ejection fraction. Here, Emily's group


December 2025: Congrats to Michelle on new role in SUNY Upstate Neuroscience Department
Michelle Lance, who first joined the Tucker lab as a computational biologist back in 2020 (feels like forever ago), has accepted a position in the Neuroscience Department here at Upstate, where she will lead bioinformatics efforts across many groups and projects. Since joining the lab fresh out of her PhD at Cornell University, Michelle has been an absolutely critical member of the group, leading the majority of our single cell analyses while also being an excellent team play


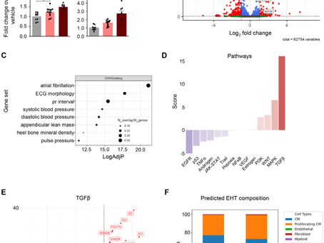
November 2025, Circulation Arrhythmia and Electrophysiology: High Rate Triggers Increased Atrial Release of BMP10, A Biomarker for Atrial Fibrillation and Stroke
Identifying biomarkers for atrial fibrillation is a critical gap to address in the face of underdiagnosis, especially in light of the severe impacts of AF on morbidity and its increasing population prevalence. Working with collaborators from across the pond, the Fabritz group identified BMP10 as a crucial biomarker for AF and established its impact on stem cell derived cardiomyocyte models, notably upregulating TGFB pathway members and genes linked to AF and heart failure. Bo


October 2025, Physiological Reports: Multiomics investigation of the female hypertensive human heart
Leveraging human tissue resources to uncover critical biology is at the heart (no pun intended) of our research mission. Partnering with...


July 2025, Nature Communications: Integrated multiomics of pressure overload in the human heart prioritizes targets relevant to heart failure
How can we prioritize biomarkers and therapeutic targets in pressure overload induced cardiac dysfunction? In this collaborative effort,...


June 2025, Nature Neuroscience: Protective exercise responses in the dentate gyrus of Alzheimer's disease mouse model revealed with single-nucleus RNA-sequencing
Results of a long-term collaborative effort from the Wrann Lab at Mass General Brigham and the Tucker Lab at SUNY Upstate, highlighting...


April 2025, Journal of Translational Medicine: Knock-in Kcnh2 rabbit model of long QT syndrome type-2, epilepsy, and sudden death
Our first intramural collaboration at Upstate. Led by David Auerbach's group in the Department of Pharmacology, a new rabbit model...


January 2025, Cell Reports: Transcriptional profile of the rat cardiovascular system at single-cell resolution
One of our first single cell studies of the microfluidic era finally out in print. The rat presented several unique challenges for our...


January 2025: Welcome back Anna!
Anna Zamperetti, undergraduate student at Lemoyne University, joins the lab as a visiting student researcher. Previously a summer fellow...


November 2024, Nature Communications: Large-scale single-nuclei profiling identifies role for ATRNL1 in atrial fibrillation
New study highlighting transcriptional differences in the left atrium of individuals with a history of atrial fibrillation. One of the...


September 2024, JMCC Plus: Comparative analysis of two independent Myh6-Cre transgenic mouse lines
New study examining concerning off target activation of widely used Myh6 Cre lines which are traditionally used to study cardiac specific...


September 2024 - Cell Reports Medicine: Clinical-transcriptional prioritization of the circulating proteome in human heart failure
New study on prioritizing targets in the circulating proteome for putative cardiac origin in heart failure. Co-led by Dr. Tucker and...


Rezwana Karim, PhD joins the lab!
Rezwana Karim comes to us following her successful PhD at Cornell University where she focused on how cells adapt to nutrient deprivation...


The Tucker Lab moves to Upstate
After four productive years at the Masonic Medical Research Institute, our group moved to the Department of Pharmacology at SUNY Upstate...
bottom of page